取消
首页
昆卫概况
党群工作
新闻中心
招生工作
教学科研
实习管理
就业服务
米优最新版本是多少
优米365App
优米app
优米90手表app
优米365app下载
在线缴费
校园网
学院与系部
招贤纳士
图书馆
信息公开
米优app怎么注册不了
米优app怎么注册会员
实景校园
数字校园
新闻中心
学院新闻
行业新闻
通知公告
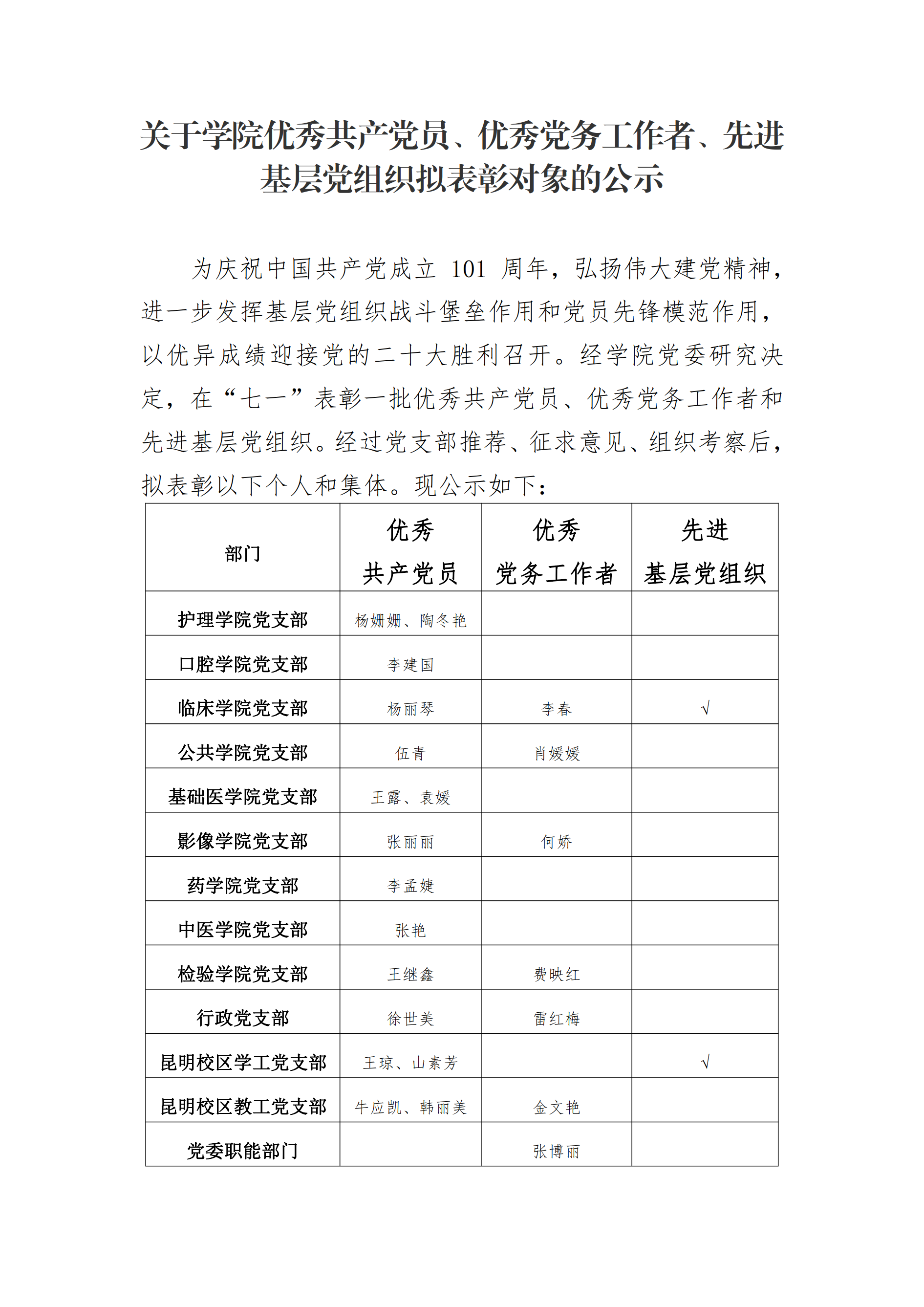
关于学院优秀共产党员、优秀党务工作者、先进基层党组织拟表彰对象的公示
2022年06月23日
4784
上一篇
下一篇
微信
新浪
QQ空间
豆瓣
QQ好友
取消
map